找回密码
 立即注册

微信登录

微信扫一扫,快速登录

搜索
可爱网 首页 美妆知识 粉底 查看内容

MAC无瑕粉底液色号怎么选

2026-4-7 17:16| 发布者: 可爱网| 查看: 119| 评论: 0

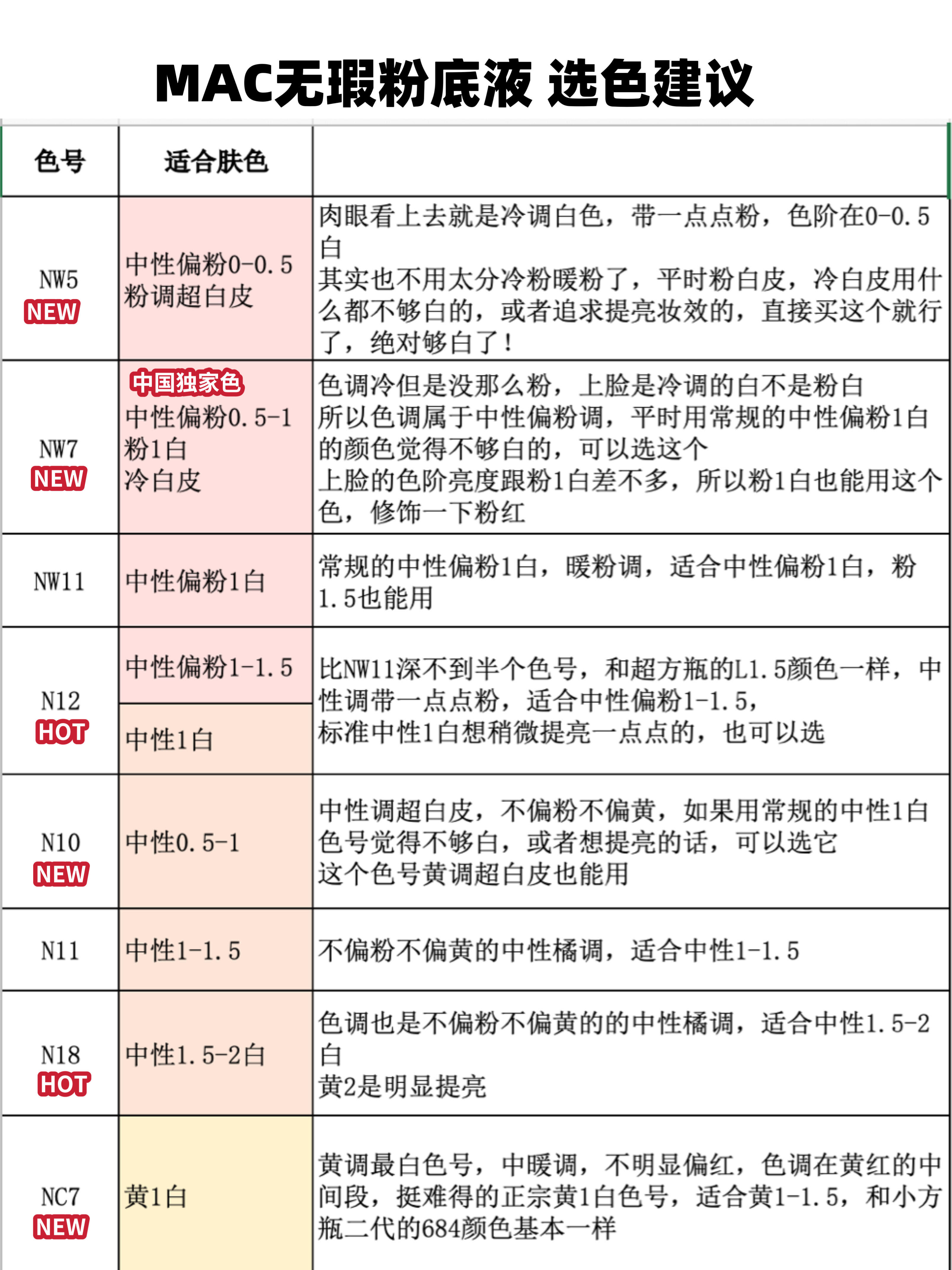
我X粉底用X色,MAC无瑕粉底液新色选什么色?
MAC无瑕粉底液是我春夏很常用的持妆粉底液之一,特别适合油皮/混油瑕疵皮,这几年无数次安利,试色,测评
最近新出的4个适合亚洲人的新宠色号,补充了亮白色号空缺,完成从0-5,6个色阶跨度,从粉到冷橄榄完整色调轴,真正做到了绝大多数国人都能找到贴合自己肤色的色号,充分尊重了不同肤色差异。调色真的太专业了,也是很符合国人主流审美的自然提亮,不假白 不假面 很自然漂亮的白净感,不愧是专业彩妆品牌!
遮瑕力算是油皮粉底液中的尖子生,脸上的瑕疵一层基本都能遮住,毛孔都能柔焦磨皮,顽固瑕疵多次叠加不卡粉,混油鼻翼也不卡,雾面妆效,持妆更是没话说,夏季流汗完全不担心流白汤,妥妥的越夜越美丽妆效,持妆到深夜依旧不卡不脱不斑驳
粉调/中性偏粉调
NW5 NW7 NW11 N12
中性调
N10 N11 N12 N18
黄调
NC7  NC12 NC15 NC20 NC25 NC30 NC35 NC40
橄榄调
NC7 NC11 NC12
图片内所有色号都是我和朋友一起手臂试+上脸试过后给出的选色建议,通过手臂试色的方式呈现,我觉得这样更清晰直观,可以放心参考!
#选色 #试色 #MAC无瑕粉底液 #无瑕热舞24H跳不脱 #MAC粉底液 #MAC油皮的神 #油皮粉底液 #天猫新品开挂了

本文作者:美妆真实打工人

可爱网

工信部网站备案许可证号:辽ICP备11008593号
辽公网安备 21122402000102号
©2025 Keai.com.cn,All Rights Reserved.

返回顶部